南京限購升級:主城區戶籍居民限購第三套房

南京限購升級:主城區戶籍居民限購第三套房

東方財經網 2017-03-16 09:26:15 來源:

   南京住房限購政策再次升級。

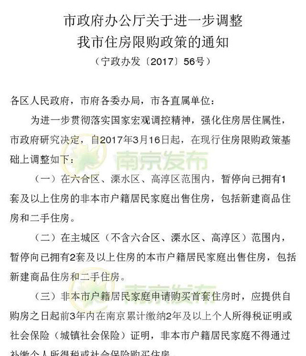
  3月15日,江蘇省南京市政府辦公廳發布《關於進一步調整南京市住房限購政策的通知》。《通知》規定,從3月16日起,南京將高淳、溧水、六合納入限購範圍,暫停向已擁有1套及以上住房的非南京市戶籍的家庭出售新房或二手房;南京主城區(不包括高淳區、溧水區、六合區)已擁有2套及以上南京戶籍家庭不得購買新房或二手房。

  這意味着,南京本地家庭全面限購第三套住房,非南京居民限購範圍擴大。

  此外,非南京市戶籍居民家庭申請購房的條件,升級為3年內在南京連續2年及以上繳納社保或個稅,並不能通過不叫個稅或社保來購買住房。

  2016年9月25日,南京時隔兩年宣布限購,當時政策明確,在南京主城區範圍內,已擁有1套及以上住房的非本市戶籍居民家庭,不得再新購新建商品住房和二手住房;擁有2套及以上住房的本市戶籍居民家庭,不得再新購新建商品住房。

  限購政策要求,執行限購的主城區包括玄武、秦淮、建鄴、鼓樓、棲霞、雨花台、江寧和浦口八區,不包括高淳、溧水和六合三區。

  此後,南京又於2016年10月加大調控力度,發布《關於進一步加大我市房地產市場調控力度的通知》,規定南京市戶籍成年單身人士(含離異)限購1套住房;二套房首付提至八成。

  2016年10月的《通知》還規定,非南京戶籍居民家庭申請購買首套住房時,應提供自購房之日起前2年內在南京累計繳納1年及以上個人所得稅繳納證明或社會保險(城鎮社會保險)繳納證明。

“南京發布”微博截圖

“南京發布”微博截圖

  聲明:轉載上述內容屬於廣告或出於傳遞更多信息之目的,不代表東方財經網的觀點。文章內容僅供參考,不構成投資建議。投資者據此操作,風險自負。

【其他文章推薦】

※最佳室內裝修設計師推薦

※推薦沙發修理,老師傅的專業手工!

※詢價網-地板施工價格

實木地板、海島型地板、耐磨地板怎麼挑? 木地板三倍價差的秘密!!

※家中裝潢適合實木地板嗎?注意五大鋪設狀況

聚甘新

You Might Also Like