“五一”假期是提振消費、釋放內需的好時機,多地出台支持舉措,包括給市民發放消費券、景區免費開放或門票打折、 […]
“五一”假期是提振消費、釋放內需的好時機,多地出台支持舉措,包括給市民發放消費券、景區免費開放或門票打折、 […]
中國消費者報上海訊(記者 劉浩)隨着上海市《關於提振消費信心強力釋放消費需求的若干措施》的出台,汽車市場將 […]
中國消費者報福州訊(李敏 記者張文章)一家網店宣稱普通漁夫帽是“防疫小神器”、能“防流感防飛沫”。《中國消 […]
中國消費者報報道(記者劉銘)“掃一下碼,就把問題反映了,確實方便。”四川成都的消費者簡女士說。如今在四川不 […]
中國消費者報北京訊(董雅婷)11月9日,國家統計局官網公布了2018年10月份全國居民消費價格指數(CPI […]
中國消費者報北京訊(歐陽倩倩 記者任震宇)隨着氣溫日益降低,天然氣消費高峰也將到來。記者10月26日從國家 […]
中國消費者報·中國消費網報道(記者吳博峰)不用動手,就能切換到自己想看的電視節目;閉上雙眼,即可完成按摩座 […]
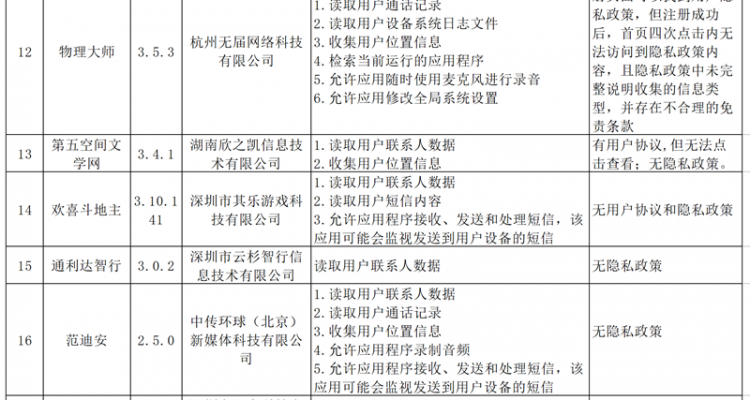
中國消費者報廣州訊(記者黃劼)廣東省公安廳近日發布了7月份監測到的44款存在違規行為的APP。 據介紹 […]
從大型商場到便利店、從入口的食物到指尖的电子產品,消費是我們生活中必不可少的環節。為了優化消費環境、更好地 […]
中國消費者報北京訊(記者任震宇)近日,教育部、商務部、市場監管總局發布通知,規範外商投資營利性非學歷語言類 […]